canonical tumor suppressor roles of p53 p53 is Biology Diagrams

canonical tumor suppressor roles of p53 p53 is Biology Diagrams Furthermore, the formation of doxorubicin-DNA adducts could activate DNA damage responses independent of topoisomerase II. 8 When cells experience DNA damage, the cell cycle can be arrested in the G1, S or G2 phase for DNA repair. 9 If the DNA damage is beyond recovery or the level of double-stranded breaks exceeds the repair capacity, cells The best example demonstrating the relevance of the cell cycle in combination chemotherapy includes those combinations that involve taxanes, the prototypical class of cell cycle-specific chemotherapeutic agents. The cell cycle arrest in G 2 attributable to cisplatin treatment caused a relative insensitivity to subsequent paclitaxel

canonical tumor suppressor roles of p53 p53 is Biology Diagrams

In conclusion, our data identifies cell cycle dysregulation as a clinically relevant mediator of chemoresistance in AML, highlights therapeutic pitfalls in inducing cell cycle arrest and finally The p53 protein is the product of mutations in the p53 gene. It plays an anti-proliferative effect in different types of stress responses, including cell cycle arrest and apoptosis. For example, when cells are damaged or cell proliferation is abnormal, the p53 gene is activated, leading to cell cycle arrest and even cell apoptosis . In tumor

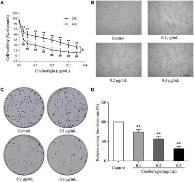
Cinobufagin Induces Cell Cycle Arrest at the G2/M Phase and ... Biology Diagrams

induced differential cell cycle arrest in B Biology Diagrams

Generating excessive levels of DNA damage, through either radiotherapy or chemotherapy, The cell-cycle arrest and apoptotic functions of p53 in tumor initiation and progression. We therefore investigated whether therapeutically targeting cell cycle control pathways that converge on the G 1 /S restriction point could synergise with cytotoxic chemotherapy, potentially circumventing chemoresistance. The addition of MDM2 inhibitor, nutlin-3a with AraC/Dox achieved striking synergism in TP53-competent cell lines in reducing viability and promoting apoptosis. Cell cycle arrest: A breakthrough in the supportive care of older cancer patients J Am Geriatr Soc. 2023 Apr 10. doi: 10.1111/jgs.18350. Background: Age is a major risk factor for the acute and chronic complications of cancer chemotherapy. The current approach to the prevention of these complications is reactive and involves the reduction

canonical tumor suppressor roles of p53. p53 is ... Biology Diagrams

Impairment of caspase activity using pan-caspase inhibitor Z-VAD reveals this chemotherapy-induced apoptotic pathway as an essential factor in driving synergy. Mannose-6-phosphate receptor-mediated autophagy and the arrest of cell cycle in G2/M are also shown to be induced by chemotherapy and significantly contributing to the synergy. In preclinical studies, it was reported to induce cell cycle arrest and tumor growth inhibition in a majority of solid tumor cell lines especially those of B-cell origin and xenografts 88. phase II clinical trials were completed with flavopiridol in chronic lymphocytic leukemia 89, endometrial adenocarcinoma 90, multiple myeloma 91, and Keywords: cell cycle arrest, DNA damage, chemotherapy. Introduction. The normal cell cycle consists of complex pathways that regulate the duplication of all molecules and organelles and their separation into two identical daughter cells. This progresses through four phases: G1 (gap), S (synthesis), G2 (gap) and M (mitosis) and is coordinated by

p53-Dependent Cytoprotective Mechanisms ... Biology Diagrams